Wir setzen uns ein für faire Lebensbedingungen von Kindern und Jugendlichen, Familien, Menschen mit Migrationshintergrund, Personen, die Sozialhilfe oder Sozialberatung benötigen und Menschen mit Behinderung. In Zusammenarbeit mit unseren Partnerorganisationen fördern wir die soziale und berufliche Integration der Bevölkerung des Kantons Bern.
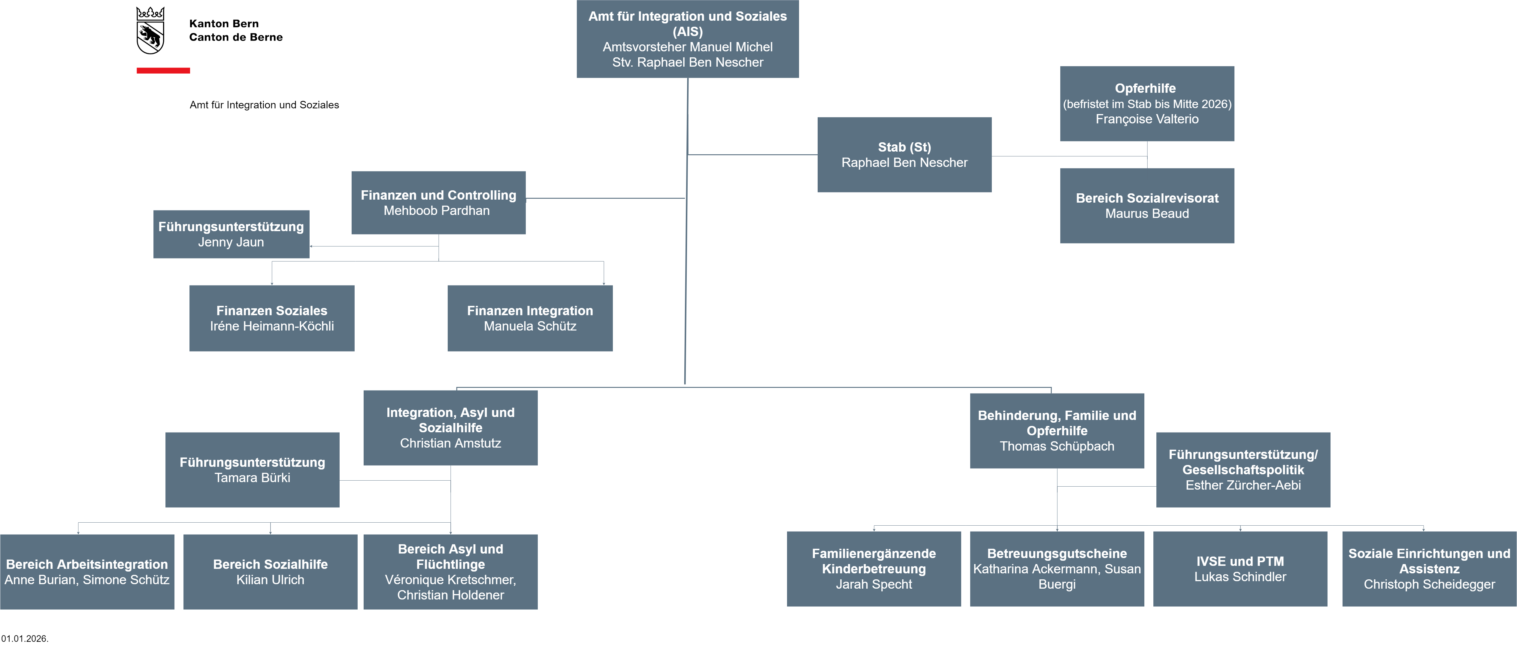
- Der Amtsvorsteher
- Abteilung Integration, Asyl und Sozialhilfe (IAS)
- Abteilung Behinderung, Familie und Opferhilfe (BFO)
- Abteilung Finanzen und Controlling (FC)
- Stab
- Projekte AIS
Zum Amt für Integration und Soziales (AIS) gehören:
