Nous nous engageons à créer des conditions de vie équitables pour les enfants et les adolescent·e·s, les familles, les personnes issues de la migration, les personnes bénéficiant de l’aide sociale ou ayant besoin de conseils dans ce domaine ainsi que les personnes en situation de handicap. En collaboration avec nos partenaires, nous favorisons l’intégration sociale et professionnelle de la population du canton de Berne.
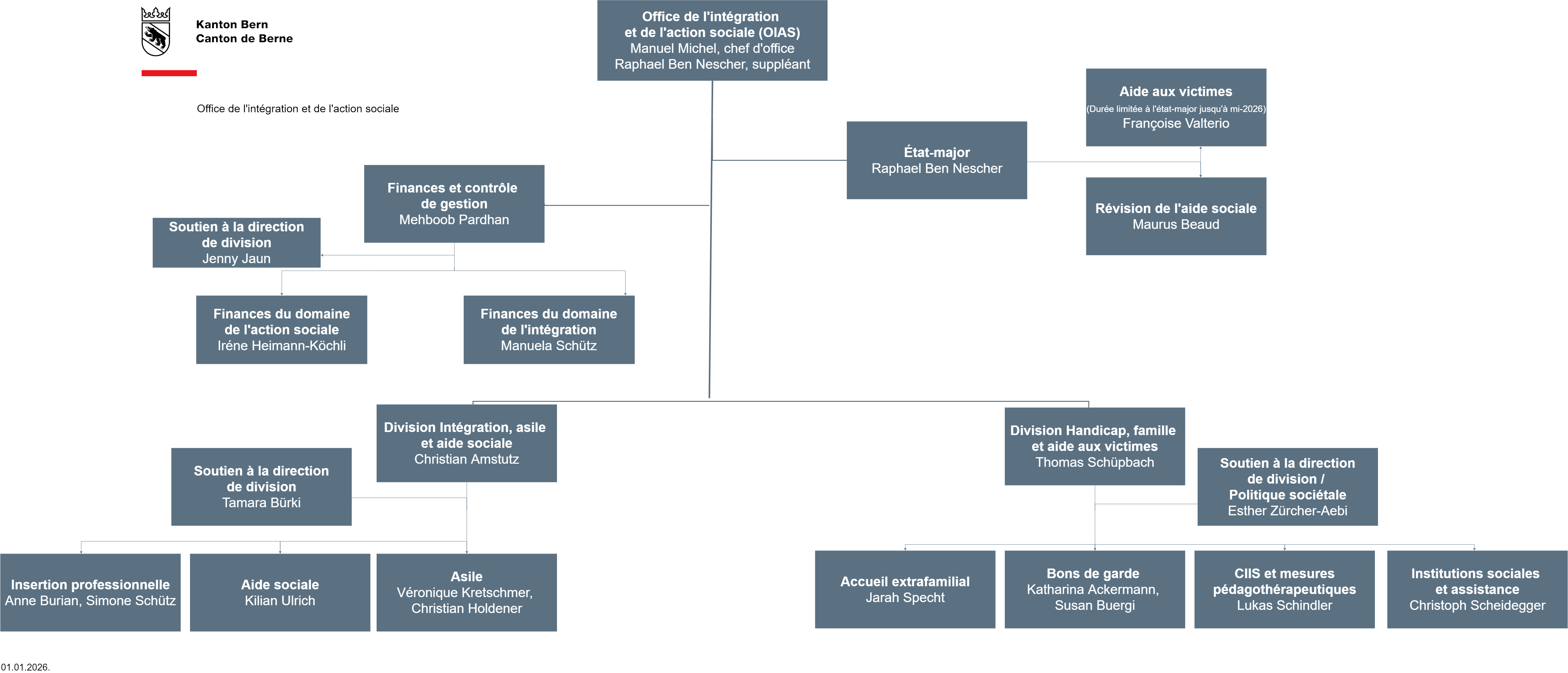
- Chef d’office
- Division Intégration, asile et aide sociale (IAAS)
- Division Handicap, famille et aide aux victimes (HFAV)
- Division Finances et contrôle de gestion (FC)
- Division État-major (EM)
L’Office de l’intégration et de l’action sociale est organisé comme suit :
